云南文化艺术职业学院
211 |
985 |
双一流 |
艺术
云南省
高职(专科)
省重点
公办
求知,学艺,明理,做人
0871-65167771,65103248
http://www.ynarts.cn/
更多 >
图片
院校首页
历年分数
历年分数
历年分数
普通类
艺术类
体育类
招生计划
院校计划
投档规则(艺术)
投档规则(体育)
招生政策
招生简章
招生资讯
探校攻略
探校攻略
探校攻略
探校攻略
探校攻略
探校攻略
院校首页
> 招生简章
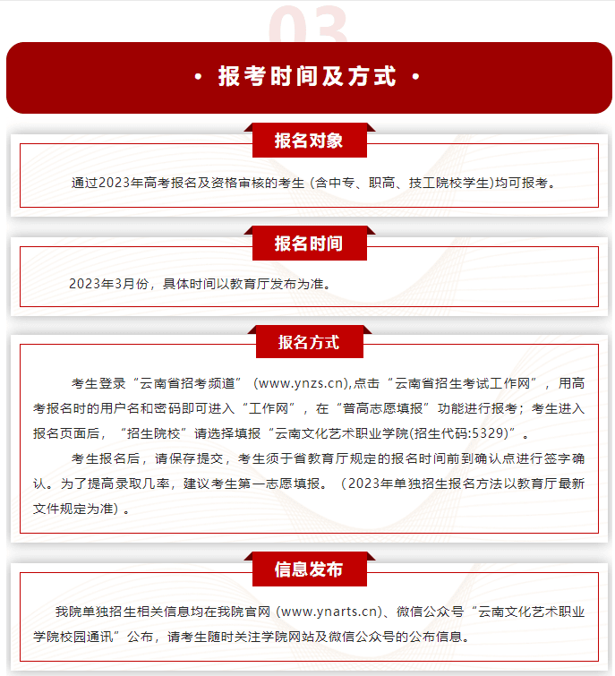
云南文化艺术职业学院2023单招招生简章
2023-03-28 10:43:26 分享至:
招生简章
招生资讯
云南文化艺术职业学院2023单招招生简章
2023-03-28 10:43:26